 » Как правильно своими руками
 » Как правильно своими руками
				  
				  Правильный сабвуфер своими руками
Сабвуфер в машину #8212; тюнинг своими руками
Сабвуфер – это низкочастотная колонка для улучшения звучания музыки. Воспроизводит звуки на частотах от 5 до 200 герц. То есть усиливаются басы и музыка, особенно ритмичная, звучит гораздо лучше и громче. Саб в машину можно установить в мастерской, у специалистов, но можно сделать и своими руками.

Для начала нужно определиться с динамиком, исходя из свободного пространства в автомобиле.
Виды динамиков
- Динамики на 6 дюймов – используются в качестве дополнительного источника мид-баса
- На 8 дюймов — используются при получении фронтальных басов
- 10-ти дюймовые — качественно звучат в 15 – 20 литровом корпусе «Закрытый Ящик», получается компактный сабвуфер с неплохим звуковым давлением
- Динамики на 12 дюймов – оптимальный вариант, хороши для сабвуфера объемом 25 – 35 литров
Основной принцип разницы сопротивлений в звуковой катушке: чем меньше сопротивление нагрузки у усилителя, тем выше мощность. Рекомендуется выбирать 2-4 Ома.
Также, можно точно сказать, что динамик следует выбирать более мощный, чем максимальная мощность усилителя. Но слишком мощный динамик тоже не следует брать, так не хватит мощности на его «раскачку».
Проектирование виртуального образа ящика, лучше делать в программе WinISD 0.44.
Выбираем сабвуфер
По конструкции сабвуферы подразделяются на:- Рупорный
- Закрытый ящик - простой в проектировании, но имеет минимальный КПД
- Фазоинвертор – наиболее сложный в расчете, но и наиболее продуктивный в результате
- Пассивный излучатель. Он не имеет усилителя и подключается к отдельному каналу
- Бандпасс – также сложно рассчитывается, но выдает самое лучшее низкочастотное звучание

Программа WinISD 0.44 позволяет рассчитать 4 типа ящика саба. Воспользовавшись ей, проблем с расчетом коробки для сабвуфера не возникнет.
Как сделать сабвуфер своими руками
Закрытый цилиндрический короб
Сабвуфер своими руками можно сделать из стеклопластика или фанеры. Как правило, он устанавливается в багажном отсеке. Но со стеклопластиком новичку будет справиться достаточно сложно. Поэтому подробно рассмотрим процесс изготовления из фанеры своими руками. Это одна из самых простых моделей саба закрытого типа с фазоинвертором, который можно сделать своими руками.
Что нам понадобится, чтобы сделать сабвуфер своими руками:- Фанера, толщиной не меньше 20 мм
- Герметик и пистолет для него
- Ткань или ковролин
- Шурупы и саморезы
- Электролобзик и шуруповерт
- Степлер, скобы к нему, клей
- Наждачная бумага
- Пространство

- Первым делом рассчитываем литраж короба под динамик. Для этого можно воспользоваться программой speakershop. После этого, расчерчиваем фанерные листы по чертежу
- Затем, электролобзиком разрезаем по нанесенным линиям
- Для того чтобы согнуть лист ДВП в трубку, достаточно его распарить. После то, как получился цилиндр по краю его надо скрепить саморезами, используя внутреннюю планку
- После этого, к нему прикрепляются с обеих сторон донышки. Для этого используем клей и степлер. Но лучше все - таки, для этой цели использовать те же саморезы. Все стыки обязательно обработать герметиком
- Следующий шаг – обтянуть короб выбранным материалом. Это может быть ткань, кожа или что-то иное
И, в заключение, устанавливается фазоинверторная труба, усилитель и припаиваются клеммы для того, чтобы подключить провода.
Прямоугольный короб из фанеры
Также короб для саба может быть трапецевидной формы. И его еще проще сделать своими руками, чем предыдущий.
Набор инструментов остается тем же, как и для цилиндрического короба.
 
- Используя ту же программу speakershop, рассчитываем объем будущего короба
- Расчерчиваем листы фанеры и распиливаем его
- После того, как детали вырезали, к нижней части короба саморезами прикручиваем переднюю стенку. А затем, таким же образом, прикрепляем и верхнюю панель
- Следующий шаг – это наметить линию скоса на МДФ-панели. От нижнего края ящика, вычитаем толщину листа фанеры и чертим. Лишнее убираем рубанком или лобзиком
- После этого, можно вставить боковые части и прикрепить их саморезами
- Все стыки обязательно обработать герметиком. Осталось разобраться с задней панелью, на которой необходимо выпилить отверстия под фазоинверторы. Перед тем, как это делать, нужно с помощью циркуля начертить их диаметр на фанере. Также, это отверстие можно сделать и на боковой стенке
- Сами фазоинверторы можно изготовить из остатков пластиковой трубы, соответствующего диаметра. Осталось только их подключить
- Теперь можно оклеить сверху корпус тканью. Перед этим, желательно зашкурить корпус наждачкой и после этого протереть снаружи и внутри влажной тряпкой
- Можно вставлять фазоинвертор и усилитель. Работа окончена

Осталось лишь установить его в багажник. Если места в нем не хватает, то своими руками можно установить его под сиденье водителя. Кроме этого, иногда «вживляют» саб в крыло машины. При недостатке пространства, специалисты находят массу вариантов, как его подключить.
Выводы
Таким образом, видно, что сделать и подключить его в машину не просто, но и не сложно. Для этого, конечно, понадобятся время, терпение, определенная сноровка в обращении с инструментами. Но результат того стоит. Саб, сделанный руками, для своей машины. Это, как минимум, отличный повод для гордости. Тем более, что в отличие от покупного короба, самодельный легче и проще подключить, ведь отверстия, размеры просчитаны заранее и соответствуют возможностям машины.

Остается только пожелать удачи в процессе изготовления и подключения сабвуфера своими руками. Не расстраивайтесь если не все получится с первого раза, возможно придется сделать несколько попыток. Не теряйте веры в себя и свои силы.


Будь умней, плати за свет КОПЕЙКИ. 
 Экономитель энергии! ПРОДУМАННАЯ хитрость для экономии

ЭТО позволит Вам сократить расходы на воду в 2 раза!

Газовщик с 40-летним опытом рассказал фишку экономии газа в 2 раза!

Эффективный способ увеличить грудь
Грудь будет подтянутой и упругой
Daewoo Lanos крыс › Бортжурнал › Собираем сабвуфер своими руками
В любой правильной машине должен быть сабвуфер — это мы давно знали. В этой машине уже была установлена неплохая голова Alpine, и когда ее ставили сразу сделали подготовку для установки саба, но до установки саба дело долгое время не доходило. Так как близился день рождения одного замечательного человека, нашего друга, коллеги, аудиофила и крэйзи-ланос-драйвера. Мы решили, что правильный бас — это как раз то, чего ему в жизни не хватает :) Сначала идея была просто купить. Но это ведь не наш метод — custom наше все :)
Подобрали головку Alpine 1243E. рассчитали для нее ящик при помощи программы WinISD, обмерили кучу Ланосов, задизайнили 3D модель будущего ящика.
Расчет АЧХ будущего саба
3D модель ящика
Теперь пришло время от компа переходить к  железу , то есть дереву. Началось все с листа фанеры, который остался от установки саба в Москвич и с тех пор валялся у меня в гараже.
Проблема была в том, что в багажник лист не лез, а электричества в гараже не было предусмотрено. Пришлось разделывать лист старой доброй ножовкой.
Начали с заправки силовой установки топливом.

Топливо, на котором работает ножовка
В общем два диких человека плюс макдак, плюс ножовка расправляются с листом 20 мм фанеры за 20 минут и начинают страдать фигней: www.drive2.ru/p/cjr/OGAAAAABTH8EAAAAAA4XxA#post 


Следующим этапом была сборка ящика, которой занимался наш дикий плотник Виктор aka Druit .

Каркас ящика собран

Диким способом изготавливается шаблон отверстия под голову

И по шаблону фрезеруется само отверстие
Ящик был собран, все казалось бы хорошо, осталось только привезти его на место окончательной доработки, для чего грузим его в Lanos, но хэтч, и тут доходит… Что в седан он просто не влезет :) Нет, мы не идиоты, размеры все тщательно вымерены, и внутри он себя будет чувствовать просто великолепно. Но вот о том что его нужно перед этим просунуть в проем багажника никто не подумал. В панике пригоняю Lanos седан на место дислокации ящика. И начинаем пляски с бубном.

Действительно не лезет, даже при отсутствии двух боковых стенок.
В итоге выяснилось, что если вытащить пол багажника и запаску, то ящик можно поместить на свое место, запаску он не блокирует, то есть ее можно засунуть или достать не трогая ящика (это было изначальное требование).

Таки влазит, если как следует освоить сокобан
Так что успокоились и начали доделывать. Окончательно прикрутили боковые стенки, зашлифовали стыки. Изнутри промазали все швы герметиком. Фазоинвертор вклеили на эпоксидку.


Швы промазаны герметиком

С вкливанием фазика пришлось помучится. Эпоксидка твердеет долго и норовит утечь из шва вниз по трубе. Пришлось дорабатывать конструкцию и заливать в три приема с разницей в 8 часов.

Барьер для эпоксидки
Финальный этап это обивка карпетом и установка головы. Карпет клеили на 88 клей и прибивали скобами.


Сабвуфер своими руками (51 фото)
Поделиться в Facebook Вконтакте Одноклассники
Один умелец решил своими руками смастерить сабвуфер для домашнего кинотеатра.

Мои первые шаги в области электротехники и после того как оба проекта у меня получились удачно, появилось желанием собрать, что то более сложное. Мой взгляд остановился на субвуфере. Захотелось ощутить все прелести звуковых спецэффектов при просмотре фильмов. Первое что я сделал - это определился с мощностью - до 100 ватт мне более. чем достаточно для комнаты. Ну а далее поиск чертежей и выбора НЧ динамика. Пока ко мне почтой ехал динамик и фазоинфертер, я занялся подбором материалов. В соседней мебельной фирме нашел вот такой 30 мм плиту в отходах и там же за сотню рублей распилил по размерам. Поскольку размеры предложенные на сайте рассчитаны на 19 мм мдф, пришлось немного пересчитать, что бы внутренний объем остался без изменений. 
 Собираем на пару саморезов для оценки погрешностей распила, таковых не оказалось 

Делаем разметку под фрезеровку динамика и фазика 

Готовим ручной фрезер и вот мои фрезки для поделок. все делается исключительно в домашних условиях. 

Поскольку для фрезера необходим циркуль для качественной фрезеровки, пришлось изготовить его из того что было 

В итого получилась вот такая вещь, с помощью этого циркуля могу делать окружности диаметром от 60 мм 

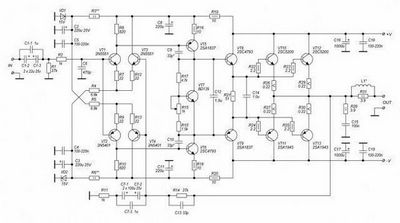
В принципе с сабом все закончил теперь очередь усилителя. была мысль сделать саб активным и все во внутрь запихнуть, но мне как то не очень такое исполнение потому будет отдельный усилитель для него. Поскольку ранее я смог собрать впервые в жизни усилитель удачно на TDA7294 то начал делать на этих же микросхемах в мост. Но почитав что такой усилитель только на 8 омную нагрузку рассчитан то начался выбор боле сложного для меня усилителя на транзисторах. Перелопатив кучу информации остановил свой выбор на   Ланзаре  вот его схема. Мощность можно получить с него 200Ватт и более 

готовим плату под ЛУТом все погрешности поправлю лаком для ногтей ) 


Собираем все детали. главное не ошибиться было для меня 

Поскольку саб работает на НЧ то нужен фильтр НЧ (ФНЧ). Конечно если звуковая карта имеет отдельный выход на саб можно и не делать его. Но я легких путей уже не искал) Схема фильтра на операционниках. ФНЧ имеет регулятор громкости, регулятор среза ,а также плавный регулятор фазы 



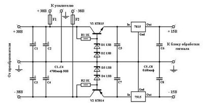
С фильтром тоже не все так просто, ему желательно стабилизированное питание. делаем стабилизатор вот его схемка 

Стабилизатор в сборе 

Проверяем все в работе, на Ланзаре выставляем ток покоя. Все работает все поет 

проверяем ФНЧ все регулирует все работает, рад до соплей) Плату стабилизатора пришлось немного упростить, спасибо знающим людям 

Теперь питание усилителя, у меня был тестовый трансформатор ТП-100, со вторичками по 20В, но этого мало будет. Пришлось напрягать всех знакомы у кого завалялся ламповый усилитель.И о чудо! нашел один. из него вытащил сгоревший транс ТС-180. Пришлось изучать как мотать трансформаторы. Перемотал первичку по 500витков и вторичку на напряжение 27В 

Все получилось, опять же впервые этим занимался 
Источники: http://delaismelo.ru/avtomotovelo/sabvufer-v-mashinu-svoimi-rukami, http://www.drive2.ru/l/4899916394579137096/, http://fishki.net/50205-sabvufer-svoimi-rukami-51-foto.html
Комментариев пока нет!
Поделитесь своим мнением
- ввести
- вставить
- заварить
- заполнять
- заряжать
- колоть укол
- крышу
- одеть
- подбирать
- проводить
- разное
- своими руками
- сдать
- собирать
- стелить
- точить
- уложить
- Правильное меню
- Правильный массаж
Как правильно:
Статьи по теме
| Як правильно зробити укол | |
| Як правильно робити укол в сідницю? Якщо у вашому далее... | |
| Как правильно затирать плитку видео | |
| Как затирать швы на плитке Подготовка плитки к затирке далее... | |
| Как правильно ввести номер в вайбере | |
| Решение проблемы с кодом доступа в приложении далее... | |
Популярные
Правильно проводить человека последний путь (106)
Как правильно заполнять налоговую декларацию 3 ндфл (76)
Как правильно ввести емайл для регистрации (70)
Как правильно подбирать тональный крем и пудру (64)
Как правильно собирать мухоморы (61)
Правильно вставить челнок швейную машинку (54)
Наиболее читаемые
| Как правильно одеть цельные чехлы на автокресло | |
| Чехлы из экокожи для тюнинга Приоры: далее... | |
| Как правильно собирать стропила | |
| Схема стропильной системы или как собрать правильно? Наиболее далее... | |
| Как правильно заполнять технологические карты | |
| Технологические карты приготовления блюд в ДОУ далее... | |
